Hi,欢迎来到宁东科技创新服务平台!
您现在的位置:首页 > 政策罗盘 > 自治区政策 > 正文

自治区重点节能低碳技术推荐目录(2025年版) 

2026-03-19 09:08:59

  为贯彻落实党中央、国务院关于碳达峰碳中和重大战略决策,加快先进节能低碳技术研发和推广应用,根据国家节能中心《关于征集重点节能低碳技术(减煤降碳方向)的通知》(节能函〔2025〕32号)《自治区工业和信息化厅关于征集2025年自治区重点节能低碳技术的通知》(宁工信函〔2025〕275号),现将《自治区重点节能低碳技术推荐目录(2025年版)》予以公告。

  

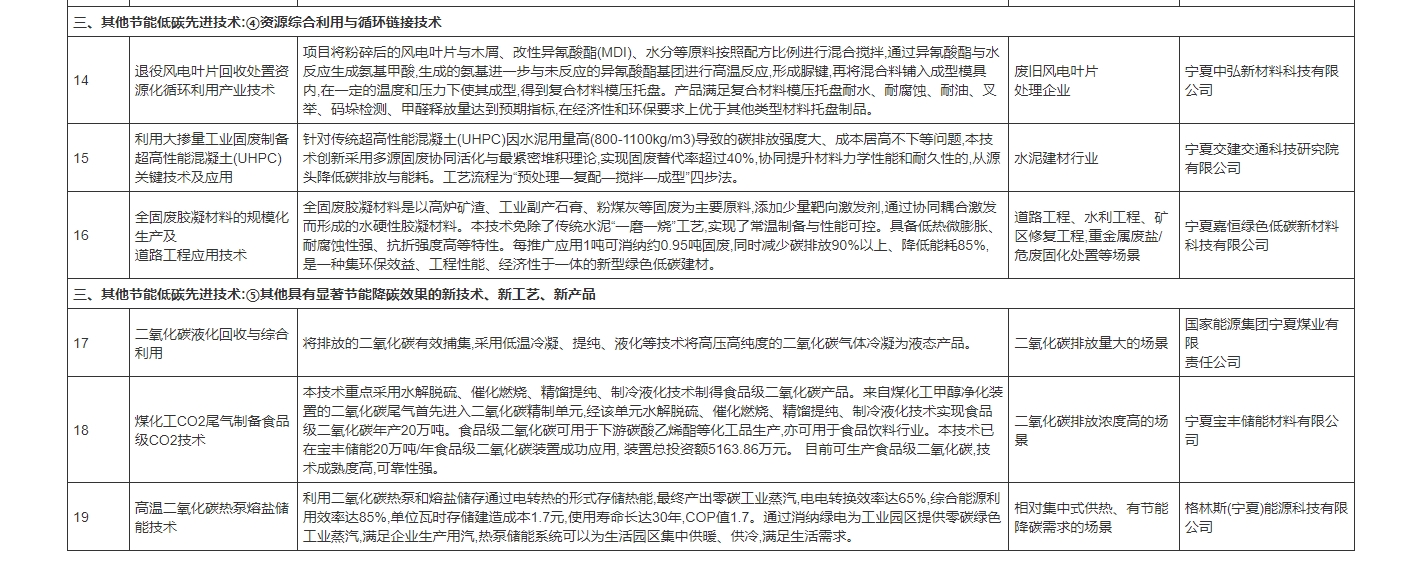
  附件:自治区重点节能低碳技术推荐目录(2025年版)

1.png


2.png


3.png


自治区工业和信息化厅

2026年3月16日



返回顶部