
实验室安全知识分享
实验室安全无小事,每一次规范操作都是对生命的尊重。重庆脑与智能科学中心呼吁全体科研人员:将安全理念融入每一个实验步骤,让安全意识成为实验室文化的重要组成部分。
安全规程记心上,防护装备不能忘;
危险操作要谨慎,应急措施需常想;
水火电气严管理,事故隐患无处藏;
科研创新求发展,安全保障是栋梁。
引言
为什么必须重视实验室安全
1.保障人身安全:实验室涉及危险化学品、病原微生物、高压设备、精密仪器等,操作不当可能导致中毒、灼伤、感染、机械伤害、触电、火灾、爆炸等,危及生命安全。
2.维护财产与数据安全:精密仪器、昂贵设备及研究成果一旦因事故损坏,将造成重大财产损失,数据损毁难以恢复,影响重大。
3.营造良好科研环境:规范安全防护措施,有助于获得准确可靠的实验结果,也让团队放心投入科学探索。
4.遵守法律法规要求:国家及行业有严格的安全实验室法律法规,违规将承担法律责任。
5.树立积极安全文化:弘扬“安全第一、预防为主”的文化氛围,提高全员风险意识和主动防护能力。
实验室安全的基本原则
1.预防重点:识别潜在危险源,提前采取控制措施。
2.安全操作:严格遵守操作规程和实验室规定。
3.个人防护:正确佩戴和使用个人防护装备(PPE)。
4.事故准备:熟悉事故流程,掌握事故设备使用方法。
5.持续风险改进:定期进行安全检查、评估和培训,不断完善安全管理体系。
实验室潜在的八大危险源
1.化学品危险
①易燃易爆化学品:闪点低,遇明火、高温或静电可能引发火灾或爆炸。
②有毒物质:吸入、皮肤接触或误食可导致急性中毒或慢性累积伤害。
③腐蚀性化学品:腐蚀皮肤、黏膜,溅入眼睛可能致盲,泄漏会损坏设备。
④反应危险性:不相容化学品混合(如强酸与强碱)可能引发剧烈反应,释放有毒气体或爆炸。
2.设备与仪器危险
①高温高压设备:操作不当可能引发烫伤、爆炸或蒸汽灼伤。
②高速旋转设备:转子失衡或盖子未紧闭可能导致机械断裂、碎片飞溅。
③玻璃仪器:破裂后易造成割伤,尤其真空或加压状态下更易爆裂。
④自动化设备风险:机械臂或移动部件可能夹伤操作人员。
3.电气危险
①触电风险:线路老化、潮湿环境或违规操作可能导致触电,甚至致命。
②短路与过载:劣质插线板或超负荷用电可能引发火灾,损坏精密仪器。
③静电危害:干燥环境中静电积累可能引燃易燃化学品。
4.生物因素
①病原微生物:操作不当导致实验室获得性感染。
②实验动物:抓咬伤(如啮齿类)、过敏原(动物毛发)或人畜共患病风险。
5.高压气瓶与易燃气体
①物理爆炸:气瓶倾倒导致阀门断裂,高压气体瞬间释放。
②化学爆炸:易燃气体(氢气、甲烷)泄漏遇火源引发爆燃,或与氧化剂混合爆炸。
③窒息风险:惰性气体(如氮气)泄漏在密闭空间导致缺氧窒息。
6.实验废弃物处理不当
①化学废液混存:强酸与有机溶剂混合产生有毒气体。
②生物污染:未灭活的病原体废弃物扩散至环境。
③尖锐物风险:未分类的针头、碎玻璃刺伤清洁人员。
7.不规范操作和违规行为
①个人防护缺失:未佩戴护目镜、手套或防护服直接接触危险物质。
②实验流程违规:未经安全技术论证,擅自改变实验条件及实验流程。
③无人值守风险:离开正在运行的设备导致设备失控。
8.防盗风险和信息泄露风险
①信息泄露:未授权人员窃取实验数据或专利技术。
②危险品盗用:危险性化学品或病原体被恶意带出实验室。
③误操作风险:外来人员未经培训触碰设备引发事故。
实验室实验人员安全
人员行为规范
1.禁带食品、饮料进入实验区,严禁吸烟。
2.未经批准,禁止外来人员进入实验室。
3.实验时禁止单独操作危险实验,重要/危险实验至少二人同行。遇疑问及时请教,不得盲目操作,实验过程不得擅离岗位。
4.不得私拉乱接电源、擅自更改设施设备。
5.所有试剂、废液、器具分类专用专管,户外不得随意丢弃或混放。
6.不忽视安全标识(如“高压”“腐蚀”警告)。
7.不隐瞒事故隐患,及时上报。
8.熟悉紧急逃生路线、灭火器材、洗眼器、紧急喷淋装置位置。牢记急救电话:119(火警)、120(急救)、110(报警)。
9.处理后洗手、关水电气,危化品归柜、仪器清理、台面整洁。不得穿实验服、戴手套实验室以外场所。
10.实验期间不长时间离开,离开时确保水电火源关闭。
11.保持实验室干净,实验台无杂物堆积,及时清理废弃物。
12.在进行实验前,必须充分了解实验的目的、步骤、所需试剂和仪器,以及可能产生的危险和应对措施。
13.根据实验内容和步骤,制定合理的实验计划,包括实验时间、人员分工、安全措施等。
安全教育培训与准入
1.所有进入实验室学习或工作的人员必须接受实验室安全教育培训,包括通用安全知识和实验设备操作培训。培训内容应包括制度、源头识别、安全操作规程、个人防护用品使用、事故处理、危险事故报告等。
2.涉及特殊危险源或特种设备操作的,需进行专项培训和考核,持证上岗。
3.建立实验室安全准入制度,考核合格方可获得实验室准入许可。
4.实验室安全培训应定期化,定期复训和考核。
5.实验进入首次进入实验室前需要签订《实验室安全承诺书》。
防护装备“一览表”

危险化学品的安全使用与管理
危险化学品基础知识
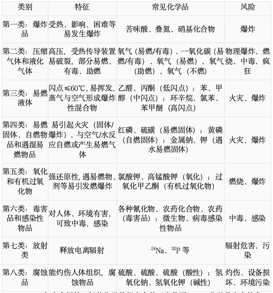
1.定义:指具有毒害、腐蚀、爆炸、燃烧、助燃等性质,对人体、设施、环境具有危害的剧毒化学品和其他化学品。
2.分类:主要分为爆炸品、压缩气体和液化气体、易燃液体、易燃固体、氧化剂和有机过氧化物、毒害品、放射性物品、腐蚀品等8大类。

3.MSDS与安全标签:每种化学品都应有其“身份证”——化学品安全技术说明书(MSDS)和清晰的安全标签,使用前务必阅读,了解其特性、危害及应急措施。

化学品采购、储存与使用
1.采购及验收
①合法采购,只能从具备相应生产/经营许可证的单位合规采购,索取MSDS和安全标签。易制毒、易制爆、剧毒化学品及麻醉精神药品等管制类化学品,需严格按照国家规定,经公安/药监部门合法备案、审批并获得相应资质可采购。
②管制化学品须审批、登记、备案。
2.分类储存
①氧化剂与还原剂不混存;酸与碱不混存;易燃物与氧化剂不混存;灭火方法不同的化学品不混存;禁忌化学品不混存。
②剧毒/易制毒/易制爆/麻醉精神药品在专用仓库内单独存放、单独分类,并实行双人收发、双人双锁制度。
③易燃品、防爆柜,腐蚀品下层、带收集盘。
④禁止将易互相反应的物质混存(如漂白剂与强酸、氧化剂与还原剂等)。
⑤严格控制采购量,不得超量储存。
⑥管制类危险化学品储存于符合国家标准的专用仓库、专用现场或储存室/柜内,设置监测、通风、防火、防爆、调温等安全设施。
⑦储存区域和容器上设置明显标志,容器保持一致并有明确标志,避免误食。
3.危化品领用与记录
①实行双人收发、领用登记,记录领用人、品名、数量、用途、日期等。台账账物相符。
②定点、定量、双人双锁管理,并做好出入库登记与台账,定期清点。台账保存一年以上。
4.使用注意事项
①佩戴适当的个人防护装备(实验服、手套、护目镜/面罩、防毒面具等)。
②在通风良好或指定区域(如通风橱)进行操作,尤其是有毒、易挥发、易产生气溶胶的物质(如多聚甲醛、神经毒素)。
③定量使用、严格控制用量,剩余退库。
④使用前充分了解化学品的理化特性、危险性及安全操作方法(查阅MSDS、标签)。了解化学品配伍禁忌,避免危险反应。
实验废弃物安全
分类
1.实验室废弃物种类包括:实验废液、中期化学试剂、沾染性固体废物(空瓶、试管、滤纸、手套等)。
2.根据国家规定和排放特性进行分类,如:剧毒废液、有机废液(卤代烃类、非卤代烃类)、无机废液(含重金属、酸性、碱性、含氰)、废弃化学试剂、沾染性固体废物等。
3.被污染的固废(试管、手套、纸巾)分类入危废桶,严禁混入生活垃圾。

收集
1.使用密闭、防泄密、兼容化学品的容器收集。
2.严格区分普通垃圾与危险废弃物。不同种类危废(如废液、沾染性固废、过期化学试剂)分开收集于专用、密闭、贴有清晰标签的容器中。
3.废液收集容器的盛装量不超过容量的4/5或低于口5-10cm。
4.所有排放容器必须贴有标识的危险标识标签,标识种类、主要成分、危险特性、产生部门/人、日期等信息。
暂存
1.危险废物设置专门的危废暂存处统一保管。不同种类的危险物品分类存放。废液桶设置地点,采取防泄措施。
2.危废暂存区域应通风良好、防泄洪、防雨淋、避暑、远离火源和热源。
3.建立完整的发行管理台账和转移联单记录。
4.危废包装步骤:
①标签清晰可见,瓶口用胶带进行封口。若液 体试剂品有破裂或泄漏,须要换密封完整的包装,或使用双层密封塑料袋进行包装。尤其是无标签试剂以及剧毒试剂,无论包装是否破损,需用自封袋进行封装。
②废化学试剂根据要求分类后,整齐摆放后用填充材料进行填充,填充材料可以降低化学试剂在运输仓储过程中碰撞发生破碎的风险。
③对已包装好的废化学试剂,用胶带固定封口,并在包装上张贴化学试剂清单和粘贴化学试剂分类标签。
处理
危险废弃物必须由有资质的专业机构进行合规处理。
生物安全与动物伦理
生物安全
1.建立生物安全管理制度,人员接受培训,定期检查评估。
2.配备生物安全柜、高压灭菌器等设施。生物实验需在生物安全柜中进行。
3.评估危害等级,严格遵守操作规程,规范处理锐器,防止气溶胶和溅出。
4.实验后及时清理消毒,废弃物分类处理(感染性、化学性等)。
5.样本容器应密封、防漏,并附有标签,样本样本类型、来源、日期、操作者、潜在风险标志。
6.生物样本在实验室内部或外部运输,需采用符合相关法规的安全防漏容器。
7.进入动物实验区需穿戴专用防护服、鞋套,佩戴防护手套、口罩,减少人兽疾病传播风险。操作动物时,需注意防抓伤、咬伤。
8.实验动物死亡应隔离收集,放入专用密封袋,标明信息,及时冷藏保存。
9.动物排泄物、垫料等受污染疫情也应视为生物危险疫情,隔离收集。
动物伦理
1.3R原则:尊重生命,善待动物,减少(Reduce)痛苦、替代(Replace)和优化(Refine)实验方案。
2.合规操作:所有动物项目必须经过机构动物伦理委员会的严格审查和批准,符合相关法律实验法规要求。
3.所有动物操作人员必须经过专业培训,掌握动物福利、道德要求和安全操作规范。
4.动物尸体、垫料等按规定消毒灭菌后专门处理。
5.使用合适的麻醉药物和方法,确保动物在手术或其他引起疼痛的操作过程中无痛苦。严格控制麻醉深度和复苏时间。
6.必须在实验结束后或动物遭受严重痛苦时,采用符合伦理和规范的方法对动物进行安乐死,确保动物无痛苦。
仪器设备与特种设备管理
仪器设备管理
1.实验仪器禁止“带病”运行,定期点检,定期维护。
2.电热设备需有良好接地,使用前查电线、接头、插头状态。
3.大功率仪器使用独立插座,不混搭插线板。
4.使用前检查设备外观是否合格,电源线、管路是否有间隙,安全防护装置是否满足,运行参数设置是否正确。
5.使用后及时清理实验残留物,保持设备表面清洁。按要求关闭电源、气源、水源。填写使用记录。定期进行维护设备和安排,确保设备性能和安全。
6.设备故障:立即停止使用,切断电源,张贴“故障”标识,通知相关人员报修。
7.通用实验仪器的安全操作与维护
·离心机:配平离心管重量,盖好盖方可启动,运转停止前不得打开盖。定期检查转子是否有裂纹或腐蚀。
·高压灭菌锅(作为压力容器管理):检查安全阀、压力表是否正常;加足够的水;排尽冷空气;严格按照设定的温度、压力、时间参数操作;灭菌结束后待压力降至零、温度冷却后方可开盖。操作人员需经培训。
·显微镜:小心操作,避免损坏灯泡和负载玻片。使用荧光体汞灯时,注意高压和汞蒸气风险,按规定开关灯泡,避免直视。定期清洁和维护。
·激光器:了解激光波长、功率和等级;佩戴适合该波长和功率的激光防护眼镜;设置隔离区域和警示标志;避免直视激光束误反射光;控制光路,防止误照。精密仪器的激光器操作需经专门培训。
·冰箱/超低温冰箱:定期除霜,保持整洁;储存化学品需密封并分类,防挥发性化学品积聚引发爆炸;储存生物样本需规范包装和标识。
·液氮罐:防冻伤(穿戴防护手套、围裙、面罩);防液氮罐流通产生大量氧气,在密闭空间有窒息风险,操作区需良好通风;防爆炸(避免液氮罐内密封储存液体)。运输和移动液氮罐小心,防止倾倒和对话晃动。
·其他通用仪器:遵循设备操作手册,了解安全注意事项。定期检查设备,发现异常立即停止使用并报修事项。设备使用前需检查,使用后及时清理保养。
特种设备管理
1.特种设备管理规范
①一检验:
·定期检验,且有效、合格。
②二有证:
·特种设备具有“许可证”;
·作业人员具有“资格证”。

③三落实:
·落实安全管理机构;
·落实安全责任人员;
·落实安全生产各项规章制度。
④健全《使用登记管理台帐》
·一台一卡、帐物相符、完整齐全。
·动态、及时、准确、清楚。
⑤健全《特种设备技术档案》
·档案的内容要符合特种设备安全技术规范的要求。
·一台一档、专盒专柜、专人负责、集中管理。
⑥特种设备在投入使用前或者投入使用后30日内,特种设备使用单位应当向直辖市或者设区的市的特种设备安全监督管理部门登记。登记标志应当置于或者附着于该特种设备的显著位置。
2.特种设备分类:
①锅炉,是指利用各种燃料、电或者其他能源,将所盛装的液体加热到一定的参数,并对外输出热能的设备,其范围规定为容积大于或者等于30L的承压蒸汽锅炉;出口水压大于或者等于0.1MPa(表压),且额定功率大于或者等于0.1MW的承压热水锅炉;有机热载体锅炉。
②压力容器,是指盛装气体或者液体,承载一定压力的密闭设备,其范围规定为最高工作压力大于或者等于0.1MPa(表压),且压力与容积的乘积大于或者等于2.5MPa·L的气体、液化气体和最高工作温度高于或者等于标准沸点的液体的固定式容器和移动式容器;盛装公称工作压力大于或者等于0.2MPa(表压),且压力与容积的乘积大于或者等于1.0MPa·L的气体、液化气体和标准沸点等于或者低于60℃液体的气瓶;氧舱等。
③压力管道,是指利用一定的压力,用于输送气体或者液体的管状设备,其范围规定为最高工作压力大于或者等于0.1MPa(表压)的气体、液化气体、蒸汽介质或者可燃、易爆、有毒、有腐蚀性、最高工作温度高于或者等于标准沸点的液体介质,且公称直径大于25mm的管道。
④电梯,是指动力驱动,利用沿刚性导轨运行的箱体或者沿固定线路运行的梯级(踏步),进行升降或者平行运送人、货物的机电设备,包括载人(货)电梯、自动扶梯、自动人行道等。
⑤起重机械,是指用于垂直升降或者垂直升降并水平移动重物的机电设备,其范围规定为额定起重量大于或者等于0.5t的升降机;额定起重量大于或者等于1t,且提升高度大于或者等于2m的起重机和承重形式固定的电动葫芦等。
⑥客运索道,是指动力驱动,利用柔性绳索牵引箱体等运载工具运送人员的机电设备,包括客运架空索道、客运缆车、客运拖牵索道等。
⑦大型游乐设施,是指用于经营目的,承载乘客游乐的设施,其范围规定为设计最大运行线速度大于或者等于2m/s,或者运行高度距地面高于或者等于2m的载人大型游乐设施。
⑧场(厂)内专用机动车辆,是指除道路交通、农用车辆以外仅在工厂厂区、旅游景区、游乐场所等特定区域使用的专用机动车辆。
3.气瓶使用安全:
①钢瓶要注意固定、放置要牢靠,防止倾倒。
②轻搬轻放,防止气瓶受到剧烈振动或碰撞冲击。
③远离热源、火源、腐蚀性物质,易燃气体与助燃气体(如氧气)分开存放。氢气瓶最好隔离。
④操作前检漏,泄漏及时处理。
⑤使用前检查瓶体、阀门、压力表是否完好,有无合格证。
⑥开启阀门时,人应站在阀门侧面。氧气瓶严禁接触油脂。
⑦保留0.05MPa余压,瓶内气体不可用尽,防止倒灌。
⑧开阀时要慢慢开启,防止产生静电;开阀时不能用钢搬手敲击瓶阀,以防产生火花。
⑨对于限期储存的气体及不宜长期存放的气体,如氯乙烯、氯化氢、甲醚等,均应注明存放期限。
⑩气瓶应专瓶专用,不能随意改装,使用专用减压阀,严禁混用。
3.高压灭菌锅使用安全:
①属于压力容器,操作人员须经专门培训,务必“持证上岗”,定期检验。
②离心机、高压灭菌锅等设备需平衡装载,严禁超压、超温操作。
③灭菌物品放置不宜过紧过满,确保蒸汽流通。
④装载量不超过容积的80%,待压力完全归零后才能开门。
数据安全
研究数据的保密性、局限性和可用性
1.受保护的数据不被非授权访问和泄露。特别是涉及个人隐私、敏感信息和未公开的研究成果。
2.保护数据不被非授权修改或破坏,确保数据的准确性和可靠性。
3.确保授权用户在需要时可以访问和使用数据。
4.建立数据分类分级制度;制定数据访问权限管理策略,严格控制访问;使用加密技术;定期备份数据和验证恢复能力。
涉及个人隐私数据的处理规范
1.严格遵守国家及国际相关法律法规,获取数据前需征得合法的授权或知情同意。
2.对个人信息进行匿名化或去身份标识化处理,最大限度降低识别个人的风险。
3.制定严格限制的数据使用协议和审批流程,敏感数据的访问和使用范围。
4.数据传输和存储采用安全措施,防止数据泄露。
物理安全
电气安全
1.了解仪器设备的功率、电压要求,使用合适的电源和交换机,避免过载。精密电子仪器多属弱电及高频仪器,需关注电磁兼容性,避免相互干扰。
2.严禁湿手或在潮湿环境下操作电气设备。高压部件需加装防护罩和警示标志。设备维护时务必切断电源。
3.所有大型金属外壳设备必须接地良好,防止静电积聚和漏电伤人。实验室连接系统应稳定、接地良好。
机械安全
1.离心机、搅拌器、研磨仪等有运动部件的设备,应有防护罩或安全联锁装置,防止手、头发、衣物卷入。
2.严格遵守设备操作手册,如离心机应平衡配重,高速运转时不得打开盖子。
常见事故防范与应急
实验室火灾
1.火灾预防:
①使用仪器设备前,检查设备电线插头是否完好、大功率设备是否独立插座、接地是否良好。设备关闭后记得断电。
②定期检查电气设备,不私拉乱接电线。
③严格管理易燃易爆化学品,控制储存量,远离火源,存放在专用防爆柜或通风良好的区域。
④保持实验室整洁,不占用可燃物和排放。
⑤操作易产生静电的物质时采取防静电措施。
2.识别火源:仪器电源、明火、加热元件与易燃物应物理隔离。
3.灭火器的选择:
①酒精/有机溶剂火:用干粉、泡沫灭火器或湿布、沙土覆盖。
②电气设备火灾:先断电,后用干粉/二氧化碳灭火器,禁止用水。
③金属钠、钾引发火灾:用干沙覆盖,严禁用水灭火,防爆炸。
4.灭火器的使用:
①提起灭火器到火源附近。
②拔掉保险销。
③握住喷管,对准火焰根部。
④压下压把,左右晃动喷射。

5.化学品火灾爆炸事故处理
①易燃固体
易燃固体燃烧迅猛,扑救困难。为此,易燃固体存放要注意适量,一个库房存量不要过多,与相邻库房要有一定安全距离,特别是存放酸性物质的库房不允许混存易燃固体。发生火灾时可用雾状水、砂土、二氧化碳或干粉灭火剂灭火。
②易燃液体
易燃液体的火灾发展迅猛,常伴随爆炸,难以扑救。扑救易燃液体且比水轻又不溶于水的烃基化合物如燃油、醚类、苯和苯系物的火灾可用干粉,火势初起可用二氧化碳扑救。对不溶于水比重又大于水的,如二硫化碳等可用水扑救,因水能覆盖在这类物质之上将火熄灭。能溶于水的易燃物如甲醇、丙酮等发生火灾时可用雾状水、化学泡沫、干粉,也可用1301、1211等卤代烷系列灭火剂扑救。
③遇水燃烧物
按其特性可分如下几类:
·活泼金属如锂、钠、钾等与水接触发生化学反应产生易燃的氢气。
·金属氢化物如氢化锂、氢化钠、氧化钙等与水接触也发生氢气。
·金属碳化物如电石与水接触产生易燃的乙炔气。
·连二亚硫酸纳(保险粉)遇水后产生易燃的氢气、硫化氢和二氧化硫。
遇水燃烧物遇水会发生燃烧乃至爆炸,所以扑救它们引发的火灾绝对禁止用水和含水的物质(如泡沫灭火剂),可用干砂、干粉、石粉灭火。
④自燃物品
自燃物品起火时除三乙基铝不能用水扑救外,其余均可用大量水来扑救,也可用砂土、二氧化碳及干粉灭火剂。
⑤氧化剂
扑救这类火灾禁止用水、泡沫、二氧化碳,可用干沙、干土、干粉等来灭火。
⑥压缩气和液化气
压缩气和液化气发生火灾时应迅速扑救,来不及时须将未着火的气瓶及时抢救至安全地带。无法移动时可用雾状水喷洒气瓶使其降温,防止气体升温体积膨胀而爆炸,同时用二氧化碳等灭火。消防人员在扑救这类火灾时还要注意防毒,因许多高压气瓶内气体有毒。
例:乙炔的灭火方法:首先切断气源。若不能切断气源,则不允许熄灭泄漏处的火焰。喷水冷却容器,可能的话将容器从火场移至空旷处。灭火剂:雾状水、泡沫、二氧化碳、干粉。
实验其他安全事故
1.溅酸溅碱:
①迅速脱离污染源,小心移除被化学物质污染的衣物及饰品;
②用流动清水持续冲洗伤处至少15-30分钟(眼部受伤需撑开眼睑转动眼球冲洗,优先选用生理盐水);
③冲洗过程中不可用力揉搓或擅自涂抹药膏,避免使用中和剂(如碳酸氢钠/醋酸等),以免二次灼伤或延误救治时机;
④完成冲洗后用无菌纱布覆盖创面,禁止冰敷或自行挑破水泡;
⑤无论伤势轻重均需立即送医,途中持续用洗眼器或生理盐水保持眼部湿润,并向医护人员提供化学物质名称。
注意:中和反应需由专业医务人员评估后操作,自行处理可能加重组织损伤。
2.有毒气体/蒸气吸入:立立即将中毒者移至空气新鲜处,保持呼吸道通畅。根据有毒化学品和化学品进行相应急救(如洗胃、催吐,需在专业指导下进行)。立即就医。
3.皮肤接触有毒/有机溶剂:大量水洗,忌用酒精擦洗苯酚类(会加重吸收)。
4.玻璃割伤/机械伤:首先必须检查伤口内有无玻璃或金属等物碎片,然后用硼酸水洗净,再擦碘酒或紫药水,必要时用纱布包扎。若伤口较大或过深而大量出血,应迅速在伤口上部和下部扎紧血管止血,立即到医院诊治。
5.泄漏:隔离立即区域,佩戴PPE。根据化学品性质用吸附材料(如吸附棉、沙土)吸收,或用适当的化学品进行中和/灌装处理(如酸碱中和)。清理干净后,回流按危险废物处理。
6.触电:迅速切断电源(用干木棍等绝缘物挑开电线),将触电者移至通风处,如无呼吸心跳立即进行心肺复苏,并呼叫120。

事故报告要素及流程
1.五清楚原则:事故时间地点、涉及物质、伤亡情况、已采取措施、需要支援内容。
2.事故发生后,现场有关人员应立即向本负责人报告。单位负责人在规定期限(一般为1小时内)向上级主管部门报告。新增以上事故需向政府相关监管部门报告。事故报告应及时、准确、完整,不得迟报、漏报、谎报、瞒报。
3.配合调查:根据事故等级,由单位或政府有关部门组织事故调查组。调查组负责查明事故原因(直接和间接)、事故性质和责任,评估损失,提出整改措施,形成事故调查报告。
结语
实验室安全无小事,每一次规范操作都是对生命的尊重。重庆脑与智能科学中心呼吁全体科研人员:将安全理念融入每一个实验步骤,让安全意识成为实验室文化的重要组成部分。